河北省教育厅关于公布2026年河北省职业院校技能大赛比赛结果的通知

2026-01-30


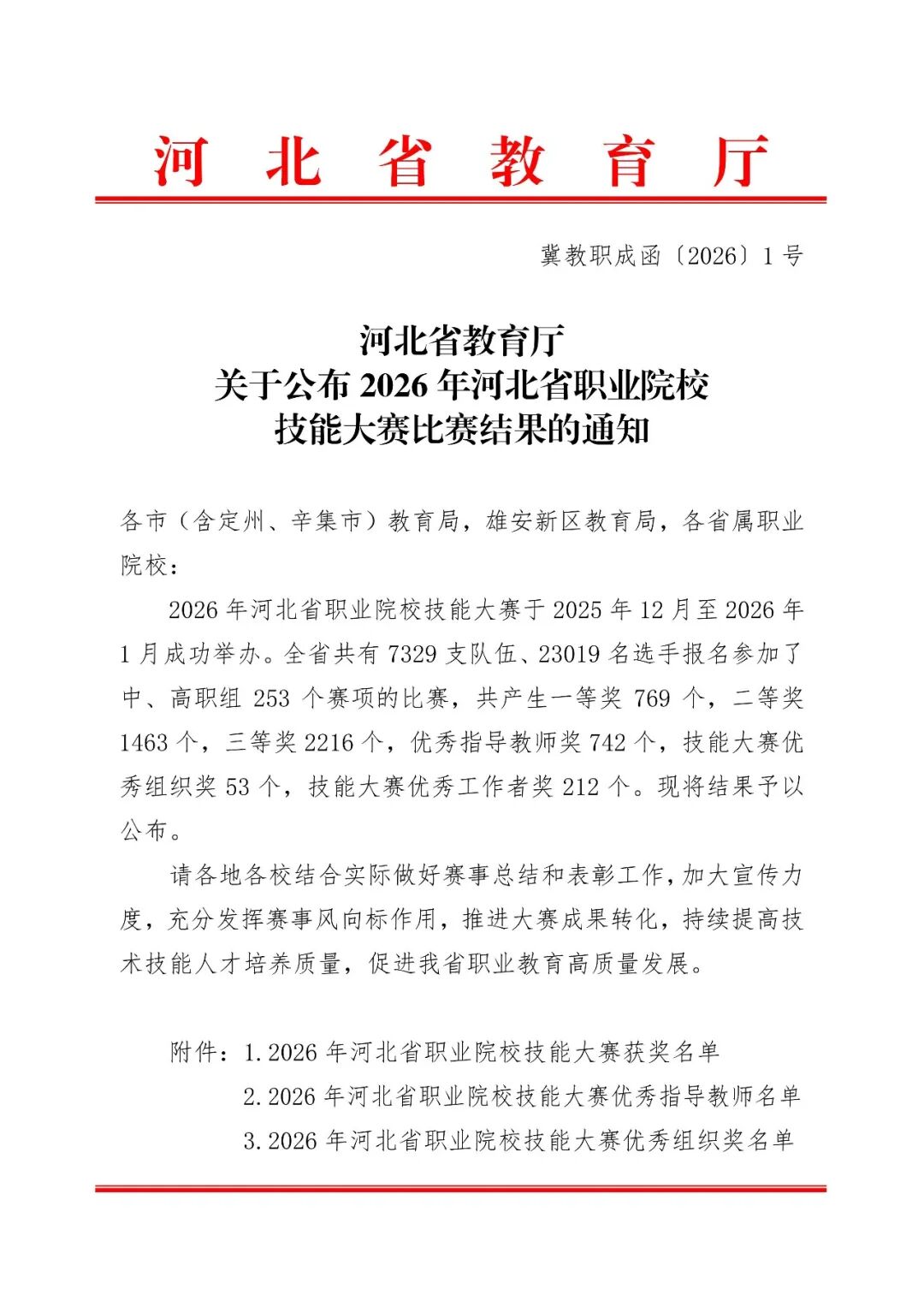
2026年河北省职业院校技能大赛于2025年12月至2026年1月成功举办。全省共有7329支队伍、23019名选手报名参加了中、高职组253个赛项的比赛,共产生一等奖769个,二等奖1463个,三等奖2216个。现将结果予以公布。

2026年河北省职业院校技能大赛获奖名单(中职组)


来源:河北模拟质检平台整理

河北单招考试交流群

助力单招


⭐ 封闭特训效果至上 ⭐

⭐ 一线师资全科覆盖 ⭐

⭐ 连续多年权威押题 ⭐

欢迎高三、职高、技校、中专应届毕业生和社会考生进群交流!



图片

目前100000+人已关注河北单招考试指导

高职单招资料丨培训丨志愿指导

考生们对报考哪个学校有疑问的

欢迎进群关注,老师会进行解答

最后预祝各位考生都能上好学校,得偿所愿!

图片


阅读54
分享
下一篇:这是最后一篇
上一篇:这是第一篇
相关文章
1  /  91