首页
关于我们
服务展示
院校列表
留言板
河北高招备考
文章详情
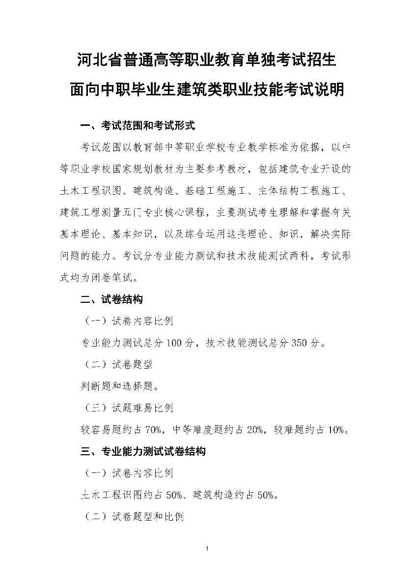
2024年河北省高职单招考试(建筑类)考试大纲
2024-01-26
河北单招考试交流群
助力单招
⭐ 封闭特训效果至上 ⭐
⭐ 一线师资全科覆盖 ⭐
⭐ 连续多年权威押题 ⭐
欢迎高三、职高、技校、中专应届毕业生和社会考生进群交流!
阅读380
分享
下一篇:
这是最后一篇
上一篇:
这是第一篇
发表评论
登录评论
匿名评论
提交
提交