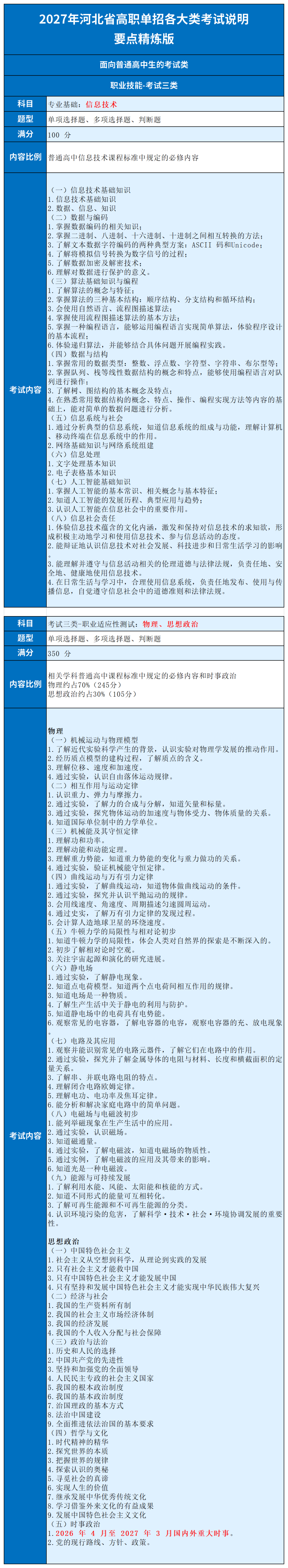
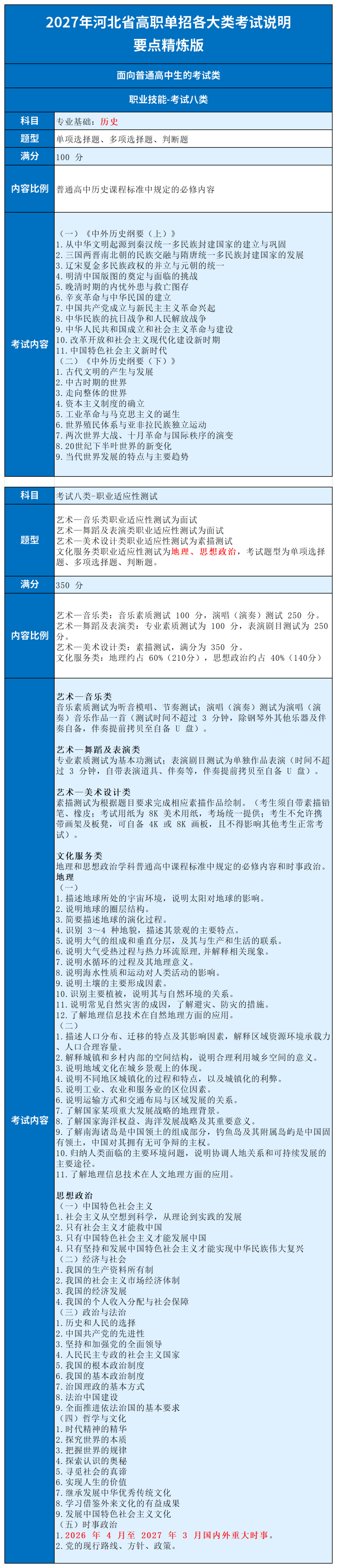
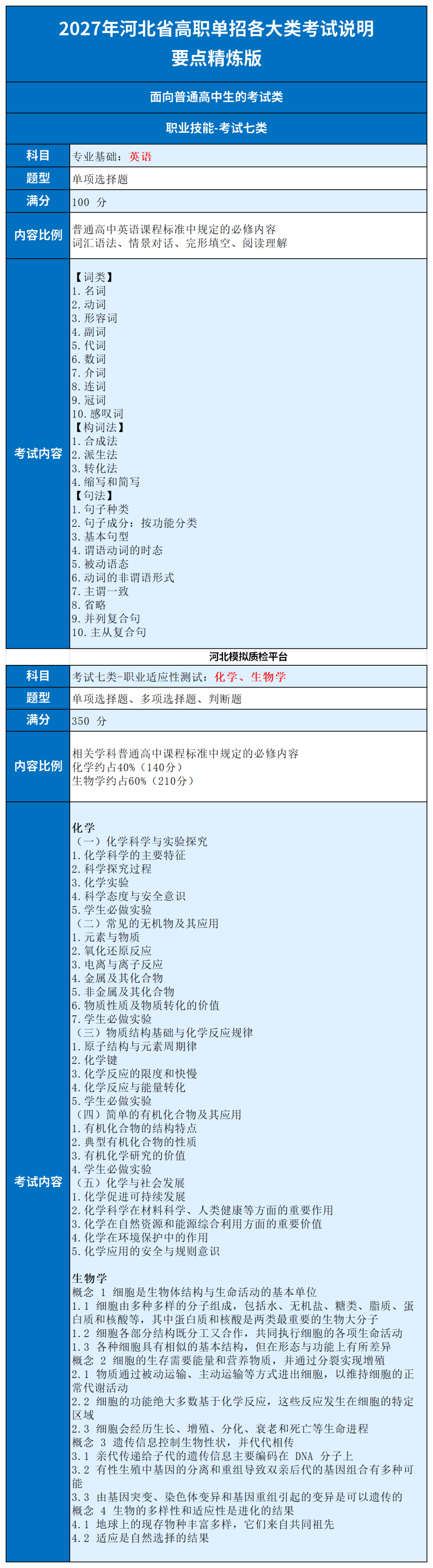
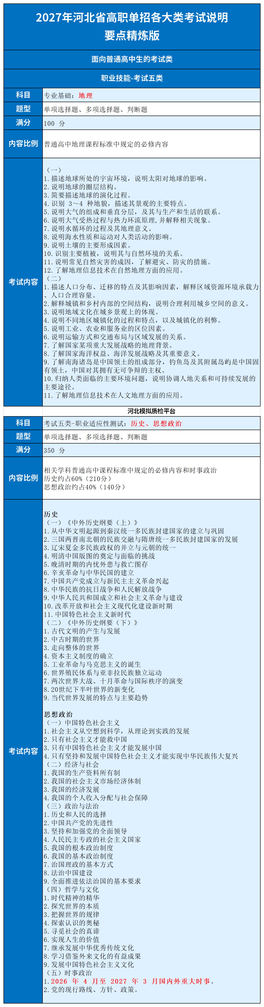
2027年河北省高职单招普高1-10类考试说明【要点精炼】

2026-04-27


依据河北省教育考试院发布的《2027年河北省高职单招考试说明》内容整理




来源:河北模拟质检平台整理


河北单招考试交流群

助力单招


⭐ 封闭特训效果至上 ⭐

⭐ 一线师资全科覆盖 ⭐

⭐ 连续多年权威押题 ⭐

欢迎高三、职高、技校、中专应届毕业生和社会考生进群交流!


图片

目前100000+人已关注河北单招考试指导

高职单招资料丨培训丨志愿指导

考生们对报考哪个学校有疑问的

欢迎进群关注,老师会进行解答

最后预祝各位考生都能上好学校,得偿所愿!

图片


阅读0
分享
下一篇:这是最后一篇
上一篇:这是第一篇
相关文章
1  /  95