
鼎校 诞生于2017年,致力于打破传统教育模式,为教育领域注入新的活力。其发展过程中不断探索创新的商业模式,以适应不断变化的教育市场需求。鼎校是最早用社交新零售方式做AI新教育,也是目前有最强自己研发团队,规模最大到100万学员正在打造教育生态的教育科技企业。

平台优势: 教育前瞻性:在教育理念和模式上具有前瞻性,不断探索新的教育方法和技术,以满足学生和家长对优质教育的需求。
课程产品智能化:利用大数据与人工智能技术,对学生的学习行为、进度及知识点掌握情况进行精准分析,为学生量身定制个性化学习方案,告别传统“一刀切”的教学模式。

一、合伙人模式优势与特点
(一)多元盈利,机遇丰富
鼎校甄选的合伙人模式为你打开多扇盈利之门:销售产品可直接获利,招商过程也能分得收益;拓展渠道让业务触达更广市场,团队协作带来持续增长,用户裂变则让收益不断累积放大;平台化运营让你深度参与,共享多元回报。这种多元化盈利方式突破传统单一模式的局限,为你创造更多财富增长机会。

(二)低投入高回报,潜力无限
只需投入约1.1万元,你就能开启鼎校甄选合伙人的创业之路,回报十分可观。以课程销售为例,鼎校甄选覆盖小学、初中、高中各阶段,客单价合理且具竞争力——小学课程约5000元,初中约7000元,高中则在1万元左右。每笔成交你可获得20%至30%的分成,意味着每招一名学生,就能赚取1000元至3000元的利润。随着招生人数增加,收益持续累积,财富增长清晰可见。此外,推荐他人成为合伙人,你还能获得总部奖励;若被推荐人开展业务并招收学生,你更可享受每课时约5元的稳定分成,带来可观的额外收入。最关键的是零风险——若三个月内发现不适合,可全额退款1万元。
(三)广泛适用,人人可为
这个合伙人模式适合各类人群。
教培机构可完善课程体系、提升教学质量与服务、拓展渠道增收,增强竞争力。
轻创业老师无需投入和管理,即可实现教育理想。
家长可让孩子提分,同时通过推广获益,减轻教育支出。
教培机构可借鼎校甄选拓展产品,满足多元需求,提升市场竞争力。
上班族或宝妈可利用碎片时间副业增收,兼顾生活与工作。
无论身份,鼎校甄选合伙人模式助你实现价值与财富增长。
二、俱乐部模式优势。
(一)资源整合共享,实力倍增
在俱乐部模式下,资源整合与共享水平提升,教育产品丰富多样,可共享鼎校甄选的智能自学机、智能自学灯及多模块英语课程,优先获取总部最新产品与课程体系,紧跟教育前沿,满足学生多样化需求。教学资源全面覆盖,包括定制课件、教案、练习题、教学视频及培训资料,助力教学质量提升。客户资源高效共享,通过统一平台互通信息,联合推广,扩大客户覆盖面。品牌资源共享,借助鼎校甄选影响力提升信誉与竞争力,总部提供全方位品牌推广支持,助力业务顺利开展。
(二)团队协作支持,携手共进
俱乐部提供专业团队协作平台,助你结识多元人才,高效开展市场调研、产品推广、教学服务与客户维护。
定期培训涵盖产品知识、销售技巧、教学方法、客户服务与团队管理,形式多样,专家授课,助力快速成长。
一对一导师指导,量身定制发展方案,为事业发展保驾护航。
深度业务支持与协作,促进招生活动策划、教学经验交流与客户服务水平提升,共迎市场挑战,实现共赢。
风险共担、利益共享机制增强凝聚力,团结面对困难,共享成功,推动稳定发展。
(三)品牌推广强化,影响力提升
俱乐部组织的大规模联合品牌推广活动精彩纷呈,涵盖全国性或地区性教育展会、学术研讨会、教育论坛等,吸引行业专家、学者、学生和家长参与,为展示鼎校甄选创新产品和教学成果提供广阔舞台,显著提升品牌知名度与影响力。
会员口碑传播与品牌建设注重服务质量和体验,通过优质产品和服务赢得高度信任与满意度,结合会员自发推荐与俱乐部奖励机制,实现更快速、广泛的传播效果。
地区性品牌建设聚焦本地合作,与学校、教育机构、社区、企业建立紧密关系,开展教育项目、公益活动和文化交流,树立良好形象,深度融入市场,满足本地需求,推动可持续发展。
积极参与行业活动与交流,提升鼎校甄选在教育行业的影响力和引领地位,俱乐部成员也将获得更多合作机会与商业价值,共同引领教育行业发展潮流。

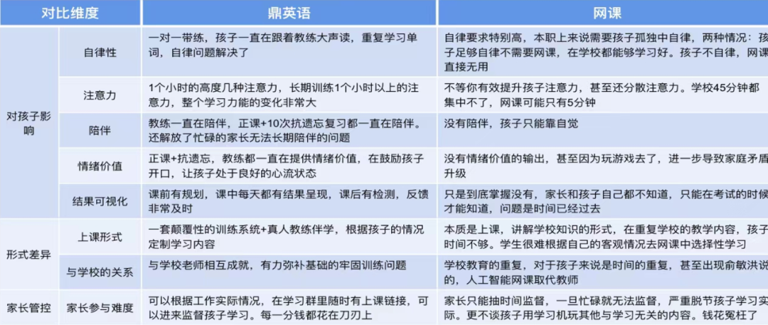
与其他与=李校,鼎伴学,疯狂伴学,报呗等线上课程优劣势对比


鼎校甄选俱乐部模式提供独特优势,助力教育合作。
平台助你发挥才能,实现价值与收益提升。
渴望教育成就?加入我们,共创未来。
免责声明:创业有风险,加盟需谨慎!本文为公益分享,不作加盟推荐!部分素材来源于“鼎校甄选官方公众号”和鼎校加盟会员网络分享,若文中内容出现违反广告法的极限用词或涉及侵权、违规,请及时联系,我们将立即更正或删除,请勿用作投诉依据。

通过创新的商业模式和赋能体系,帮助合伙人实现零风险、高收益的创业目标。通过经营用户需求,打破传统教培机构的局限,鼎校甄选为家长和孩子提供长期的教育解决方案,同时为合伙人创造了可持续的盈利模式。
零风险高收益
鼎校甄选的商业模式确保所有参与者零风险:
- 成为俱乐部:获得40个超级合伙人名额,卖出后回款40万元,年利润20万元。六个月内不回本,可申请退款。
- 成为合伙人:只需1.1万元/年的技术服务费,无需加盟费、代理费或进货费,通过学生转介绍和合伙人续费,实现持续盈利。三个月内不回本,可申请退款。
(如有变动以当前实际政策为准)


目前50000+人已加盟鼎校
鼎校课程覆盖19年教育消费周期,欢迎加盟鼎校!